时间:2025-10-31 11:04:27 来源: 触屏页
全球营养补充剂市场强劲增长,中国以10%增速领跑全球,成为最具活力增长极。中国跨境进口保健品市场16年增长19倍,FANCL等头部五强占据超60%市场份额,成为高速增长赛道中的领军力量。尽管市场规模可观,但人均消费仅为美国22%、渗透率不足30%、粘性用户仅10%,三重差距揭示出数倍增长空间。亚洲人群在膳食结构、烹饪习惯和体质基因三方面与欧美人群的显著差异,决定了针对性营养补充的必要性。然而,当前市场面临营养补充多元化带来的安全性与便利性双重挑战,"瓶瓶罐罐"管理负担与成分叠加过量风险凸显,倒逼行业向科学化、精准化转型。分龄分性别营养策略成为兼顾科学精准与成本效益的最优解。FANCL作为行业先行者,于2015年率先推出全球首款成人分龄营养包,深耕亚洲体质特征,开创行业先河。日本市场政策、消费、供给三端协同成熟的发展经验,为中国保健品市场的发展提供了宝贵经验。未来,精准营养与科技创新将共同推动行业向高质量升级,通过持续消费者教育和产品体验优化,满足消费者全生命周期的健康需求。


区域格局:中国成为全球最强增长引擎
亚太地区份额与增速双领先,中国市场以10%增速成为全球最具活力增长极
全球营养补充剂市场呈现明显的区域分化特征:2024年亚太地区以38%的市场份额居全球首位,北美和欧洲分别占29%和18%。从增长动能看,亚太地区以9%的增速领跑全球,显著高于北美8%和欧洲7%的增速水平。作为亚太地区的核心增长引擎,中国市场增速达10%,不仅远超全球主要地区,更彰显出巨大的市场潜力和发展空间,成为全球营养补充剂产业最具活力的增长极。

跨境赛道高速增长并呈现高集中度格局
跨境进口保健品16年增长19倍,头部五强占据超六成份额形成寡头格局
与整体市场低集中度不同,跨境进口营养保健食品市场呈现高增长、高集中度特征。2008-2024年进口额从4.1亿美元增至77.5亿美元,16年复合增长率达20.2%,显著高于整体市场增速。跨境赛道"马太效应"凸显,FANCL、Swisse、澳佳宝、健安喜、德国双心五强占据超60%市场份额,且彼此差距不足15%,形成"贴身肉搏"的寡头竞争格局,与整体市场的分散格局形成鲜明对比。

三重差距揭示中国市场增长潜力
人均消费、渗透率、用户粘性三维度对标成熟市场,中国仍有数倍增长空间
中国营养补充剂市场虽已具备可观规模,但与成熟市场相比仍存在巨大增长空间。2023年人均消费仅23.3美元,仅为美国的22%;整体渗透率不足30%,远低于美国超50%的水平,35-44岁中坚人群渗透率最低,揭示中青年群体待开发潜力;粘性用户仅占10%,而美国高达60%,消费习惯尚未养成。三大维度的显著差距表明,通过持续消费者教育和产品体验优化,中国市场具备长期高增长的坚实基础。

日本成熟经验为中国市场提供范本
日本市场政策供需三端协同成熟,抗周期韧性为中国发展提供借鉴范本
鉴于美国市场发展路径与消费人群差异较大,亚洲近邻日本市场经验更具借鉴价值。日本通过监管端分级管理体系平衡产品有效性与市场活力,消费端形成40%渗透率、40%用户粘性的成熟习惯,供给端产品矩阵丰富满足全生命周期需求,共同驱动市场在经济下行期仍保持稳定增长。2024年市场规模达133.2亿美元,未来五年复合增长率11.3%,展现强劲"抗周期"韧性,为中国在老龄化、品类管理、产品创新等方面提供成熟范本。

FANCL:日本市场领导者的成功实践
FANCL领跑日本市场,以四十年品牌积淀和科研创新为基,深谙亚洲体质特性,引领精准营养实践
作为日本市场表现最突出的品牌之一,FANCL以18%市占率领跑营养补充剂市场,在畅销功能食品TOP10榜单中产品数量居多,是日本最大的营养补充剂生产商。品牌深耕日本逾40年,凭借"无添加"理念成为国民信赖品牌;拥有200余名研发人员及208项专利,构建涵盖15大产品线114种产品的丰富矩阵;FANCL深入研究亚洲人群体质特点,提供精准营养方案,产品在亚洲市场获得广泛认可,是亚洲精准营养的成功典范。


亚洲人体质特征与针对性营养需求
膳食结构、烹饪方式与体质基因的三重差异,决定了亚洲人群需要针对性的营养补充方案
亚洲人群在膳食结构、烹饪习惯和体质基因三方面存在显著特征,共同导致了独特的营养需求。膳食结构上,微量营养素摄入普遍不足,钙摄入量仅达推荐量四成;烹饪习惯上,高温烹调破坏水溶性维生素,高盐饮食加剧钙流失;体质基因上,高比例乳糖不耐受限制乳制品摄入,特定基因突变影响叶酸等营养素代谢效率。这些因素叠加作用,使得针对亚洲体质的针对性营养补充成为必然选择。

社媒生态映射营养补充多元化趋势
社交媒体呈现场景、内容、人群三维多元化,营养补充从单一标准化向个性化精准化演进
社交媒体内容呈现营养补充多元化趋势。场景维度上,从办公室护眼抗疲劳到健身运动营养,从美容养颜到中老年养生,覆盖全生命周期;内容形式上,知识科普、测评对比、经验分享、种草推荐等多样化表达满足不同信息获取需求;人群圈层上,职场人士聚焦助眠护肝,银发族注重骨骼心血管健康,营养补充正从标准化向个性化、精准化方向演进。

多元化趋势下安全性与便利性成消费核心痛点
营养补充多元化催生叠加过量风险,多产品管理困扰倒逼一站式方案需求
营养补充多元化趋势下,消费者面临安全性与便利性双重挑战。安全性方面,自行组合多种补充剂易导致成分叠加超标,中国营养学会设定的"可耐受最高摄入量"常被忽视,维生素A、D、C等过量摄入可引发肝损伤、肾结石等健康风险。便利性方面,34%消费者因多产品服用繁琐难以坚持,45%期待一次解决多重需求,"瓶瓶罐罐"管理负担凸显。多元化需求与安全便利矛盾日益突出,倒逼市场向一站式科学配方方向发展。

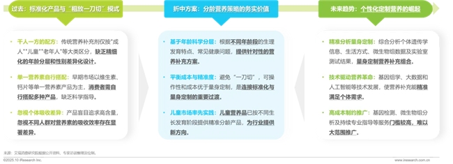
营养补充升级:分龄策略引领精准化变革
分龄营养策略平衡科学精准与成本效益,成为当下营养补充市场最优解
中国营养补充市场正经历从标准化向精准化的演进。传统"千人一方"模式忽视个体差异,消费者需自行搭配单一营养素产品且缺乏科学指导;完全个性化定制虽能通过基因组学、大数据等技术实现精准营养干预,但基因检测、微生物组分析等高昂成本制约大规模推广。分龄营养策略成为务实过渡方案,基于年龄段生理特点科学分层,在避免"一刀切"盲目性的同时兼顾成本效益,儿童营养品市场的成功实践为行业转型提供了可借鉴路径。

科学基石:分龄分性别营养的理论支撑
年龄生理差异与性别代谢特性构成科学依据,分龄分性别营养是精准健康管理的必然路径
分龄分性别营养方案具备坚实的科学理论基础。年龄维度上,人体对营养素的吸收能力随生理功能衰退而变化,美国NIH明确指出膳食营养素参考摄入量因年龄而异,需针对不同年龄段提供精准补充方案;性别维度上,男性对锌的特殊需求、女性因生理周期对铁的高需求等差异显著,激素水平与代谢特性的不同要求专属营养配方。基于这些科学共识,分龄分性别营养成为贯穿全生命周期、实现从标准化到个性化精准健康管理的必然选择。

分龄营养策略的行业实践
FANCL以亚洲体质为核心、践行精准分龄理念,开创成人分龄营养补充先河,众多营养保健品牌纷纷跟进
作为分龄营养策略的先行实践者,FANCL于2015年率先推出全球首款成人分龄营养包,将分龄理念率先引入成人领域,开创行业先河。产品深耕亚洲体质特征,针对亚洲人群饮食习惯与生理差异提供专属营养方案,通过20+至60+精准年龄分层和男女专属配方,实现全生命周期覆盖。每袋科学配比27-38种营养成分,配合独家吸收技术和专利成分,在平衡成本与精准度之间提供务实解决方案。


多元人群驱动营养补充全民化趋势
多场景人群展现差异化健康诉求,营养补充需求加速向全民化与精细化拓展
不同人生阶段、生活场景的人群均展现出对营养补充的关注:应对职场压力、熬夜久坐等状况的都市白领,面临家庭与工作双重压力的宝妈群体,对抗疲劳、身体机能衰退的男友/老公群体,以及针对骨骼、心脑血管等问题开展预防性干预的中老年群体;体重管理、免疫力提升、肝脏健康、睡眠问题、解压抗疲劳、抗老抗衰、心脑血管、美容养颜、骨骼健康等成为典型营养补充需求方向,体现出全民健康管理意识的提升。

多维健康需求驱动行业向全场景、全人群营养解决方案发展
典型品牌实践案例:FANCL
国际知名健康食品品牌FANCL HealthScience在深度洞察不同人群差异化的健康需求基础上,构建了覆盖睡眠、体重、肝脏、气血、心脑血管、骨骼等多维度需求的产品矩阵;从针对性单品到个性化的综合营养包,凭借创新技术与专业配方,精准契合不同人群的差异化需求,实现全场景营养解决方案实践。

高吸收理念重构营养补充标准
消费者从"高含量"转向"高吸收",FANCL以协同配方与专研技术引领创新
消费端营养补充理念已从关注“含量多少”转向“吸收多少”,92%消费者认同高吸收率、89%认同科学配比,认为吸收率受营养素搭配、个人体质、生产工艺等因素影响。FANCL以"营养素协同、专研技术、优选来源"为核心实践,通过专利搭配、分时传递制法、细微乳化工艺等创新,将高吸收理念转化为产品力,推动行业从粗放式"堆料"向精准化"高效"进化。


用户痛点:营养补充的体验困境
营养补充产品存在多产品冲突风险与单品使用不便双重痛点,倒逼行业向一体化便捷方案升级
中国消费者在营养补充产品使用中面临显著体验痛点。多产品搭配场景下,担心营养素相互冲突、过量摄入及服用流程繁琐成为核心困扰;单品使用层面,高频次服用难以坚持、颗粒过大吞咽困难、服用时机不明等问题普遍存在;此外,外出携带不便、服用后胃肠不适等细节痛点进一步影响用户体验。这些痛点本质上反映了现有产品在便利性、科学性和人性化设计上的不足,亟需行业提供更优解决方案。

FANCL实践:痛点导向的产品创新
FANCL综合营养包以个性化定制、一站式配方、便捷体验设计破解行业痛点
FANCL综合营养包通过系统性创新破解行业痛点。产品采用分龄分性别定制策略,针对不同年龄段男女的生理特征与健康需求提供差异化配方,实现从标准化到精准化的跨越;以一站式多元营养组合替代单品叠加模式,既满足基础维矿需求又兼顾功能性诉求;独立小包装设计与易吞咽颗粒优化便携性与服用体验。这一创新实践将用户痛点转化为产品解决方案,为营养补充行业从供给导向向需求导向转型提供可借鉴的实践路径。


精准营养与科技创新共塑行业新格局
精准营养与科学循证成行业主旋律,创新剂型与技术应用推动营养补充剂高质量升级
营养补充剂市场正迈向以“精准化与科学化”为核心的新阶段。消费者需求从基础补充延伸至情绪管理、抗衰、骨骼健康等精细功能领域,分龄分性别产品成为兼顾精准与普及的主流方向。软糖、泡腾片等“零食化”剂型快速崛起,满足年轻化与便捷化消费偏好。同时,科学循证成为信任核心,具备研发专利与临床数据的产品更受青睐。前沿技术如微囊化与新型原料的应用,正提升吸收效率与产品体验,驱动行业向高质量与创新升级。

该文章仅代表作者观点,不代表人民健康网观点,如涉及版权问题,请联系管理员予以删除!